mobile365-777
首页
机构职能
领导简介
职能概况
内设机构
直属机构
事业单位
联系方式
政府信息公开
信息公开目录
信息公开指南
信息公开年报
政务公开依据
申请表格下载
依申请公开
政府信息公开意见箱
提案建议复文公开
权力清单和责任清单
政策解读
政策法规
登记管理
公平交易
市场监管
消费者权益保护
商标监管
广告监管
合同监管
综合
政务动态
工商要闻
基层动态
文件发布
图片新闻
媒体聚焦
监管执法
市场主体监管
公平交易
市场监管
商品质量监管
商标监管
广告监管
合同监管
消费维权
综合
服务发展
市场主体发展
商标品牌建设
广告业发展
红盾护农活动
助企融资活动
综合
队伍建设
工商行政管理研究
机关建设
干部培训
红盾风采
专题活动
党的群众路线教育实践活动
创先争优活动
企业信用公示平台
公示公告
商品抽检结果公示
政府采购公示
综合信息
广告发布登记单位公示
双随机、一公开
网上办理
名称申请
网上年度报告
经营性网站红盾标识申领
12315网上受理
为您服务
市场主体登记指南
吉林省知名品牌查询
守合同重信用企业查询
地理标志商标查询
合同示范文本查询
统计分析资料查询
表格下载
交流互动
意见征集
在线访谈
消费警示提示
网上信访
局长信箱
处室信箱
在线咨询
咨询汇总
政府信息公开意见箱
廉政窗口
廉政教育
廉政动态
相关法规
投诉举报
非公党建工作
友情链接
双公示
行政许可信息公示
行政处罚信息公示
一份年报 关乎诚信
站内搜索:
?
当前位置 >
首页
>
为您服务
>
统计分析资料查询
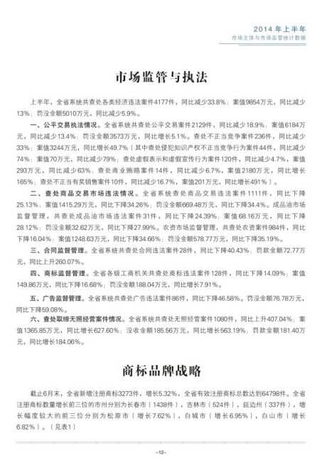
吉林省2014年上半年市场主体与市场监管统计数据
更新时间:2014-07-29 09:06:39